描述
特征
Q & A
技术参数
评价
下载
公司简介
- 描述
- 产品特征
规格:FAKRA弯头四角焊接
安装类型:弯插
IP等级:IP20
针脚数:5
工作频率:高频
阻抗:50Ω
应用领域:汽车
特性阻抗:50Ω
频率范围:3GHz
额定电压值:335v
工作温度范围:-40℃~+105℃
机械寿命:500次




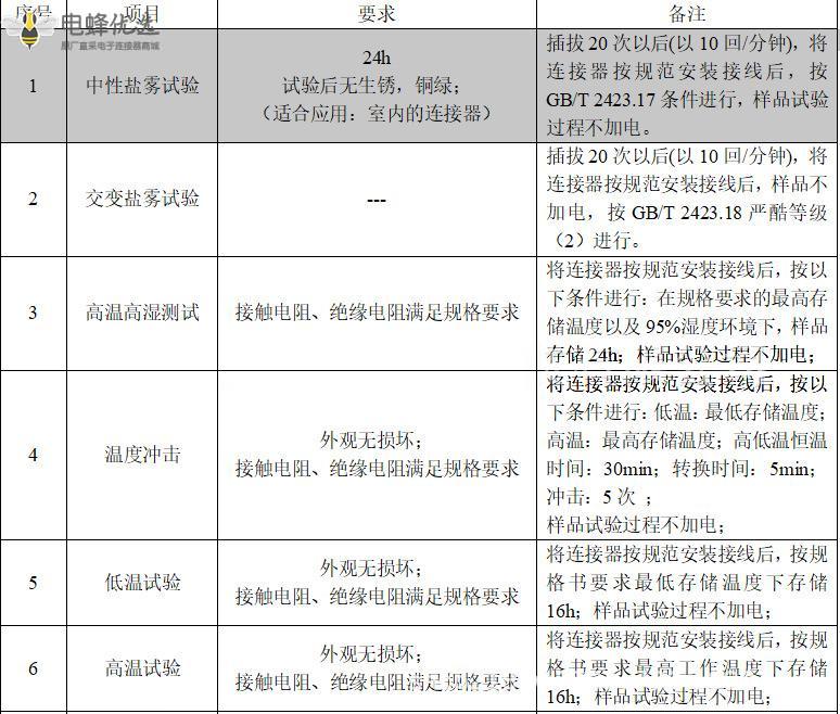
- 技术参数



- 公司简介




- Q & A
- 去提问
全部(0)
产品推荐(0)
产品应用(0)
定制(0)
配套产品(0)
其他(0)
没有评价数据
- 产品评价
- 去评价
0.0
好评率 100%
全部0评价
排序: 最新
全部(0)
带图评论(0)
好评(0)
中评(0)
质量好(0)
发货快(0)
差评(0)
没有评价数据
- 下载
暂无数据


